Modellbahn-Steuerung GROUPIE-MEB-Tron

Funktionsbeschreibung serielle Interfacekarte

Auch bei dieser Karte ist der Gesamtschaltplan zu groß um in einem Stück sinnvoll dargestellt zu werden. Daher hier zunächst ein Blockschaltbild:

Blockschaltbild

Blockschaltbild der seriellen Interfacekarte

Herzstück der Schaltung ist ein Microcontroller ATMEGA 32. Er tauscht über einen Pegelwandler Daten mit dem PC aus. Gleichzeitig gibt er die notwendigen Befehle an die angeschlossenen Steckkarten der Steuerung aus bzw. fragt die Gleisbesetztmelder der Fahrreglerkarten ab. Zwischen den Controller und den Bus sind Treiber-Bausteine geschaltet.
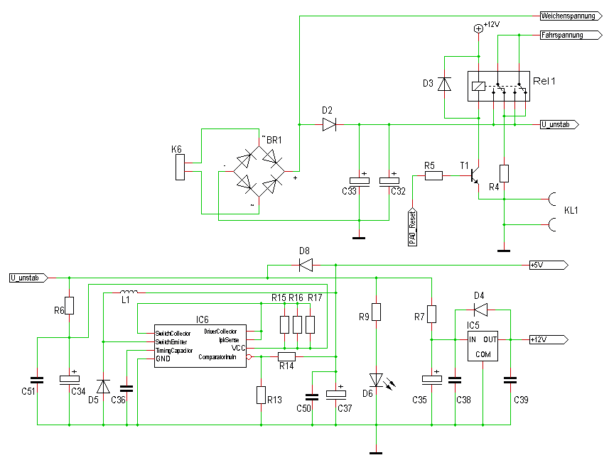
Der Strom für die Loks und die Elektronik kommt aus einem Transformator. Die Wechselspannung wird zunächst gleichgerichtet und mit Elkos geglättet. Die noch unstabilisierte Gleichspannung wird über ein Relais als Spannung für die Loks auf den Bus geführt.
Aus dieser Spannung werden auch die Betriebsspannungen 5 und 12Volt für die Elektronik gewonnen, sie werden von zwei Spannungsreglern stabilisiert.

Stromversorgung

Schaltung des Stromversorgungsteils

Der Stromversorgungsteil ist nun so dimensioniert dass eine kleine bis mittlere Modellbahn komplett damit versorgt werden kann. Der im oberen Teil erkennbare Brückengleichrichter BR1 verträgt maximal 6Ampere. Dies gilt aber nur wenn er gekühlt wird, dazu später mehr.
An seinem positiven Ausgang kann man die für die älteren Weichenkarten notwendige "Weichen-Schaltspannung" abgreifen, sie wird zum Anschluss 31 der C-Reihe auf den Bus geführt. Da die beiden Elkos C32 und C33 über die Diode D2 von diesem Knoten entkoppelt sind hat man hier die zwar gleichgerichtete, aber noch nicht geglättete Spannung zur Verfügung. Damit funktionieren die üblichen Doppelspulen-Antriebe der Weichen erfahrungsgemäß besser als mit einer geglätteten Gleichspannung. Wer diese ältere Lösung nicht mehr verwendet, sondern die seriellen Weichenempfänger einsetzt, sollte diese Diode D2 durch eine Drahtbrücke ersetzen.
Die an den Elkos vorhandene geglättete Gleichspannung wird über ein Relais an die Fahrspannungsleitungen angelegt (Kontakte C2 und A4). Das Relais zieht aber nur an, wenn der Controller im normalen Betriebszustand ist. Dies wird über den Transistor T1 erreicht, er ist mit dem als "Reset" definierten Anschluss des Prozessors verbunden. Im Ruhezustand des Relais wird die Fahrspannungsleitung des Bus über R4 mit Masse verbunden. So werden die Elkos auf den einzelnen Fahrreglerkarten schnell entladen.
Darunter ist IC6, ein so genannter Schaltregler, zu sehen. Es handelt sich dabei um einen Schaltkreis der mit wenigen externen Bauteilen eine stabilisierte Spannung bereitstellt. Das Funktionsprinzip kann bei tiefer gehendem Interesse zum Beispiel in Wikipedia unter den Stichwörtern "Schaltregler" und "Abwärtswandler" studiert werden.
Das besondere dabei ist, dass er, ohne nennenswerte Verluste zu produzieren, aus einer höheren eine niedrigere, stabilisierte Gleichspannung bereitstellt. Man benötigt also keine besonderen Kühlungsmaßnahmen um Abwärme abzuführen.
Rechts daneben erkennt man IC5, einen "dreibeinigen" Spannungsregler. Er ist für die Stabilisierung der 12V-Spannung zuständig. Diese Spannung wird für das Relais und die serielle Senderkarte für Weichen und Signale gebraucht. Da hier keine größeren Ströme gebraucht werden ist diese einfache Lösung gewählt.

Microcontroller

Beschaltung des Microcontrollers

Fast alle Anschlüsse des in einem 40-poligen Gehäuse untergebrachten Controllers sind benutzt. Er hat vier Ports mit jeweils acht Leitungen. Port B ist für die Adressleitungen zuständig, die Datenleitungen sind mit Port C verbunden. Vom Port D sind zwei Anschlüsse für die Kommunikation mit dem PC verwandt, an fünf weiteren Leitungen ist das Taktsignal der Fahrregler zu entnehmen, Bit 7 ist unbenutzt.

Der Port A ist für sehr unterschiedliche Aufgaben zuständig. Das niedrigst wertige Bit beeinflusst die Reset-Leitung des Bus. Zwei weitere Bits steuern den Bus-Treiber für die Datenleitungen. Die nächsten drei Bits fragen die Kurzschluss-, Übertemperatur- und die Nothalt-Leitungen ab. Schließlich steuern die beiden höchst wertigen Bits über die "/Write-" und die "/Read-"Leitung die angeschlossenen Karten.
Links unten sieht man den Quarz mit zwei Kondensatoren (C26 und C27) zur Erzeugung einer stabilen Taktfrequenz für den Prozessor. Darüber ist der so genannte "In System Programming"-Anschluss (ISP) zu erkennen. Über diese 6 Leitungen kann der Controller jederzeit mit einer neuen Version der Software versehen werden.
Des weiteren sind diverse Kondensatoren (C28 bis 30, C49) zur Stützung der Betriebsspannung vorgesehen. Die übrigen Bauteile sind zum Schutz des Controllers in die Nothalt-Leitung eingefügt.
Mit dem Taster S1 kann ein Reset des Controllers ausgelöst werden.

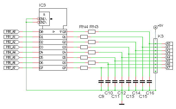
Schaltplan-Auszug für Adressen

Bus-Treiber für Adressen

Um den Controller zu schützen und stabile Signale auf dem Bus bereitstellen zu können, ist zwischen Bus und Prozessor immer ein Treiber-IC geschaltet. Für die Datenleitungen ist dies IC3, ein 74HC541. Mit den Widerständen und Kondensatoren wird die Steilheit der Signale begrenzt.
Hier nicht dargestellt, aber im Bestückungsplan erkennbar (RN7), sind "pull-down-Widerstände". Sie haben den Wert 100kOhm und verbinden die Eingänge mit Masse. Im Reset-Zustand des Prozessors sind dessen Ausgänge nämlich offen und damit undefiniert. Ohne diese Maßnahme könnten sonst die Leuchtdioden einer eventuell angeschlossenen Diagnose-Schaltung flackern oder schwach leuchten und damit verwirrende Zustände anzeigen.

Schaltplan-Auszug für Adressen

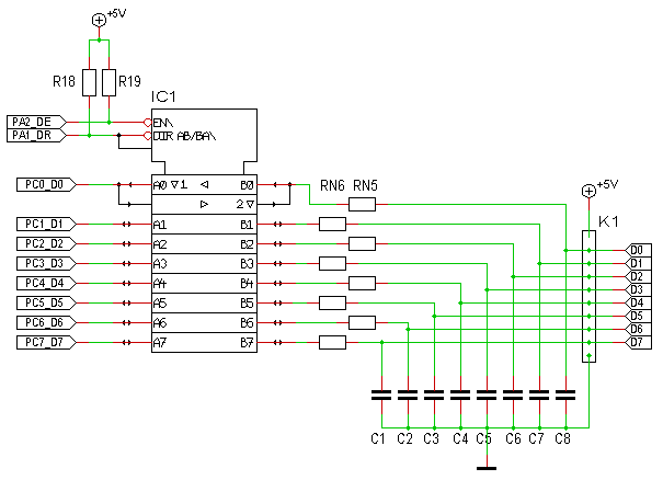
Bus-Treiber für Daten

Da die Datenleitungen abwechselnd zur Ausgabe und zur Eingabe verwandt werden, ist hier eine andere Schaltung erforderlich. IC1 ist ein 74HC245, ein bi-direktionaler Bustreiber. Über den "DIR"-Anschluss wird die Richtung bestimmt, "EN" aktiviert den Schaltkreis. Beide Pins werden vom Microcontroller angesteuert. Auch hier gibt es pull-down-Widerstände (RN8).
Auch die Takt- und sonstigen Steuer-Leitungen des Bus sind über einen Treiber mit dem Prozessor verbunden. Dies erledigt IC2 welches analog zu den Adress-Signalen beschaltet ist.

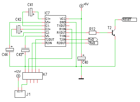
Schaltplan-Auszug Pegelwandler

Pegelwandler für die serielle Schnittstelle

Die Norm für serielle Schnittstellen legt fest, dass eine "Null" mit einem Spannungspegel von etwa -10Volt und eine "Eins" mit etwa +10Volt dargestellt wird. Die Erzeugung dieser Spannungen und auch die logische Invertierung übernimmt ein "MAX232", hier als IC7 nummeriert. Der Schaltkreis braucht nur einige Kondensatoren als externe Beschaltung.
Für die Datenübertragung werden eigentlich nur die beiden Signale TxD und RxD gebraucht. Sie werden zu Pin 2 bzw. 3 der 9-poligen Sub-D-Buchse geführt. Diese wird mit dem PC verbunden. Eine weitere Leitung "DTR" (Pin 4) wird benutzt um den Controller bei offenem Eingang oder, wenn die Schnittstelle inaktiv ist, definitiv in den "Reset"-Zustand zu versetzen.
Über den Jumper J1 könnten eventuelle Zusatzschaltungen an Pin 9 mit Strom versorgt werden. Diese Option ist aber vorerst noch ungenutzt. Denkbar ist hier eine kleine Schaltung mit Optokopplern welche die Modellbahnsteuerung elektrisch komplett vom PC isoliert.

Damit sind alle Teile der Interfacekarte zumindest in Kurzform beschrieben. Falls Sie sich wundern, dass hier keine komplizierteren Schaltungsteile beschrieben sind: es gibt sie nicht. Alle komplexeren Funktionen sind, durch die Software im Controller gesteuert, in diesem Prozessor realisiert. Natürlich muss ein Fabrik-neues Exemplar eines solchen Controllers zunächst mit dem speziell für diesen Zweck geschriebenen Programm versehen werden. Dies muss ein Nachbauer der Schaltung jedoch nicht unbedingt selbst erledigen. Zusammen mit der fertigen Platine kann ein programmiertes Exemplar beim Autor bestellt werden.
Wer sich intensiver mit dem Schaltplan befassen möchte, dem sei empfohlen, sich die "Discover-Version" der Platinen-Entwurfssoftware "Target3001!" herunterzuladen ( www.ibfriedrich.com). Dann kann man die Projekt-Datei laden und sich beliebige Ansichten einstellen.

nach oben Zum Anfang der Seite

zurück Zurück