Modellbahn-Steuerung GROUPIE-MEB-Tron
Empfänger für Weichen
Bisher wurden Schaltungen zur Modellbahnsteuerung veröffentlicht die es erlauben, Lichtsignale ohne großen Verdrahtungsaufwand anzuschließen. Die dort beschriebene Platine, die in den Bus der Steuerung eingesetzt wird, kann auch zum Ansteuern von Weichen benutzt werden. Empfänger-seitig muss wegen der abweichenden Anforderungen jedoch eine andere Schaltung eingesetzt werden. Mit der nachfolgend beschriebenen Elektronik können nicht nur Kabel eingespart werden, vielmehr sollen Nachteile der bisherigen Weichenplatine beseitigt werden.
Die gängigen Doppelspulenantriebe sind ursprünglich für ein Schalten mit Wechselspannung gedacht. Die Verwendung einer Gleichspannung, wie bei der bisher verfügbaren Weichenkarte, führt jedoch bei manchen Typen von Weichenantrieben zu einer unzuverlässigen Arbeitsweise. Weiterhin können die Schaltelemente den Strombedarf mancher Spulen kaum verkraften. Daher mussten einige Modellbahner zusätzliche Relais nachschalten um die Weichen aus einem separaten Trafo mit einem Wechselstrom schalten zu können. Auch motorische Antriebe erforderten diesen zusätzlichen Aufwand. Zudem waren die Weichen nicht elektrisch von der Steuerung getrennt und haben in ungünstigen Situationen zu Störungen geführt.
Bei allen neuen Projekten zur Modellbahnsteuerung muss jedoch auch die Kompatibilität zu den bisherigen Komponenten gewahrt bleiben. Außerdem ist zu beachten, dass die Schaltungen von einem Modelleisenbahner mit Elektronik-Erfahrung zuverlässig nachgebaut werden können. Dies verbietet beispielsweise die Verwendung von inzwischen vielfach eingesetzten und preisgünstigen Microcontrollern da zu deren Programmierung Spezialgeräte notwendig wären und insgesamt die Nachbausicherheit sinken würde.
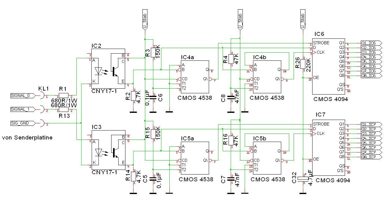
Elektrische Trennung durch Optokoppler
Doch wenden wir uns nun der Schaltung zu. Um die galvanische Trennung der Weichen von der restlichen Steuerung zu realisieren, müssen die Signale über Optokoppler eingespeist werden. Die weitere Technik entspricht weitgehend dem Empfänger für Signale mit der Ausnahme, dass hier zwei Schieberegister mit externer Beschaltung notwendig sind. Dies ist dem Umstand geschuldet, dass sich die seriellen Weichenempfänger logisch wie normale Weichenkarten verhalten sollen.
Hinweis: durch Anklicken dieses wie auch einiger anderer Bildes gelangen Sie zu einer größeren Ansicht in der zum Beispiel auch Bauteilewerte erkennbar sind. Durch den „Zurück“-Button Ihres Browsers gelangen Sie wieder in dieses Dokument.
Damit auch Weichen ohne Endabschaltung betrieben werden können, muss der Impuls nach ca. 0,3 Sekunden abgeschaltet werden. Dies bewirken die im zweiten Teil des Schaltplans ersichtlichen RC-Glieder zusammen mit den Leitungstreibern in den IC’s 8 und 9. Wenn ein Schieberegister-Bit logisch 1 wird, also 5Volt führt, lädt sich der angeschlossene Kondensator auf und „zieht“ den Eingang des 74HC541 auf „High“. Wenn der Kondensator geladen ist kehrt der Eingang des Treibers und damit auch sein Ausgang wieder in den Normalzustand zurück. Die dafür notwendige Zeitspanne ergibt sich aus den Werten des Kondensators und des Widerstandes: größere Werte führen zur Verlängerung des Schaltimpulses.
An den Ausgängen von IC 8 und 9 sind über Widerstände die Steuereingänge von Triacs angeschlossen. Diese Halbleiter, die auch in Lichtdimmern verwandt werden, können mit einem Strom im Gate gezündet werden und bleiben dann leitend bis der Strom im Verbraucherstromkreis nahezu Null wird. Dies ist bei einer Wechselspannung 100 Mal pro Sekunde der Fall, eine Gleichspannung wäre als Versorgungsspannung ungeeignet. Die Polarität der zu schaltenden Spannung wäre zwar gleichgültig, die Triacs würden aber nicht mehr abschalten.
Über die Gleichrichtung und Spannungsstabilisierung gibt es kaum etwas zu sagen, sie ist in der für „Dreibeiner“ üblichen Weise geschaltet.

Der Aufbau der Schaltung auf einer vorgefertigten Platine dürfte den GROUPIE-MEB-Tron-Anwendern keine Schwierigkeiten bereiten. Auf der nur 8 x 10cm großen Platine sind zwar viele Bauelemente zu verlöten, sie passen aber genau wenn man sich an die vom Autor vorgeschlagene Bezugsquelle und die Bestellnummern hält. Detaillierte Listen können weiter unten heruntergeladen werden. Bei der Bestückung gilt, was bisher auch schon geschrieben wurde: Bauteile sortieren, mit den niedrigsten beginnen und systematisch und sorgfältig arbeiten. Die Ausrichtung der Triacs kann etwas Schwierigkeiten bereiten, will man ein professionelles Aussehen erreichen. Es geht jedoch relativ leicht, wenn man den ersten und letzten in einer Reihe zunächst an nur einem Beinchen verlötet und dann die Ausrichtung kontrolliert. Ein 3mm-Rundmaterial (zum Beispiel Schaschlik-Spieß), durch sämtliche Löcher gesteckt, hält dann die übrigen am vorgesehenen Platz, bis sie verlötet sind.

Ein Test der Platine kann mit einer funktionsfähigen Senderplatine, dem Windows-Testprogramm, 16 Glühlämpchen und einem passenden Trafo als Stromquelle erfolgen. An die Klemme KL1 werden 3 Kabel zur Seriell-Senderplatine angeschlossen, an KL2 kommt ein Trafo mit 14 bis 16 Volt Wechselspannungsausgang wie er üblicherweise bei der Modellbahn verwandt wird. Ein Anschluss der Test-Birnchen kommt an K1 beziehungsweise 2, der zweite Pol aller Lämpchen wird an KL2 zusammen mit dem Trafo, wie im Bestückungsplan gezeichnet, angeschlossen. Bei jedem Betätigen einer Weiche muss eines der Birnchen kurz aufleuchten. Es ist zu beachten, dass die Richtung einer Weiche hier nicht nur vom richtigen Anschluss der Weiche an die Schaltung abhängt, sondern auch die beiden Signalleitungen am Eingang eine Rolle spielen. Sind sie vertauscht, schalten alle Weichen umgekehrt.
Motorische Antriebe, die nun auch an diese Schaltung angeschlossen werden können, bestehen meist aus einem kleinem Gleichstrommotor der, je nach Polarität, in die eine oder andere Richtung läuft. Hinter zwei von den drei Anschlüssen liegt je eine Diode, sie sind jedoch umgekehrt gepolt. Beim Anlegen einer Wechselspannung erhalten die Motoren dann nur eine Halbwelle und laufen dann in eine der Endstellungen. Falls der Stellmotor dazu länger als 0,3 Sekunden braucht, kann man die Impulsdauer durch Vergrößern der Widerstände in RN1 und 2 auf zum Beispiel 220kOhm verdoppeln. 10µF statt 4,7µF für die Kondensatoren C9 bis 24 haben die gleiche Wirkung.
Zum Abschluss noch zwei Hinweise: die Schaltung enthält keinen Schutz vor Schäden im Kurzschlussfall! Im Fehlerfall könnten also „Rauchzeichen“ erkennbar werden. Eine Glühlampe 12Volt/21Watt (Brems- und Blinkerleuchten beim Auto) in der Zuleitung zur Stromquelle funktioniert beim Autor seit Jahren problemlos. Solche Lampen haben im kalten Zustand einen sehr geringen Widerstand. Dieser wird bei den kurzen Stromspitzen nicht wesentlich höher. Erst, wenn durch einen Fehler ein dauernd höherer Strom fließt, beginnen sie zu glimmen oder gar zu leuchten und begrenzen dann den Strom auf relativ ungefährliche Werte. Eine solche Sicherungsfunktion ist auch dann wichtig wenn man den Trafo für das Schalten der Weichen nicht mit der Steuerung gemeinsam abschaltet. Im Ausschaltmoment kommt es zu nicht vorhersehbaren Zuständen, es können dann beispielsweise mehrere Triacs gleichzeitig leiten. Ein solches Problem wird definitiv verhindert wenn man alle Teile der Modellbahn und der Steuerung, zum Beispiel über eine Mehrfach-Steckdosenleiste, gleichzeitig abschaltet.
Schließlich sei nicht verschwiegen, dass diese Technik, im Vergleich zur bisherigen Weichenkarte, etwas kritischer ist. Große Bauteiletoleranzen können dazu führen, dass die Schaltungen nicht ordnungsgemäß funktionieren. Es wurde zwar versucht, dieses Risiko gering zu halten, ganz auszuschließen ist es aber nicht. Eine Fehlersuche ist dann praktisch nur mit einem Oszilloskop möglich. Die Autoren, Bernd Boelckow und Peter Grundmann, sind aber bemüht, in diesem Falle Hilfestellung zu geben.
|
Stückliste des Empfängers für Weichen |
Bauteile-Liste mit Bestellnummern der Fa. Reichelt (http://reichelt.de) |
|
|
Liste zum bestellen der Bauteile zum Empfänger für Weichen |
zusammengefasste Bauteile-Liste mit Bestellnummern der Fa. Reichelt (http://reichelt.de) |
|
|
Kupfer unten zum Empfänger für Weichen |
Zum Anfertigen einer Platine |
|
|
Kupfer oben zum Empfänger für Weichen |
Zum Anfertigen einer Platine |
|
|
Target-Projekt-Datei zum Empfänger für Weichen |
|
Die Bilder und Pläne können aus dem Browser heraus abgespeichert werden und z. B. mit der Windows "Bild- und Fax-Anzeige" gedruckt werden. Nach dem Betrachten/Abspeichern gelangen Sie mit der "Zurück"-Taste Ihres Browsers wieder zu dieser Ansicht.