Modellbahn-Steuerung GROUPIE-MEB-Tron

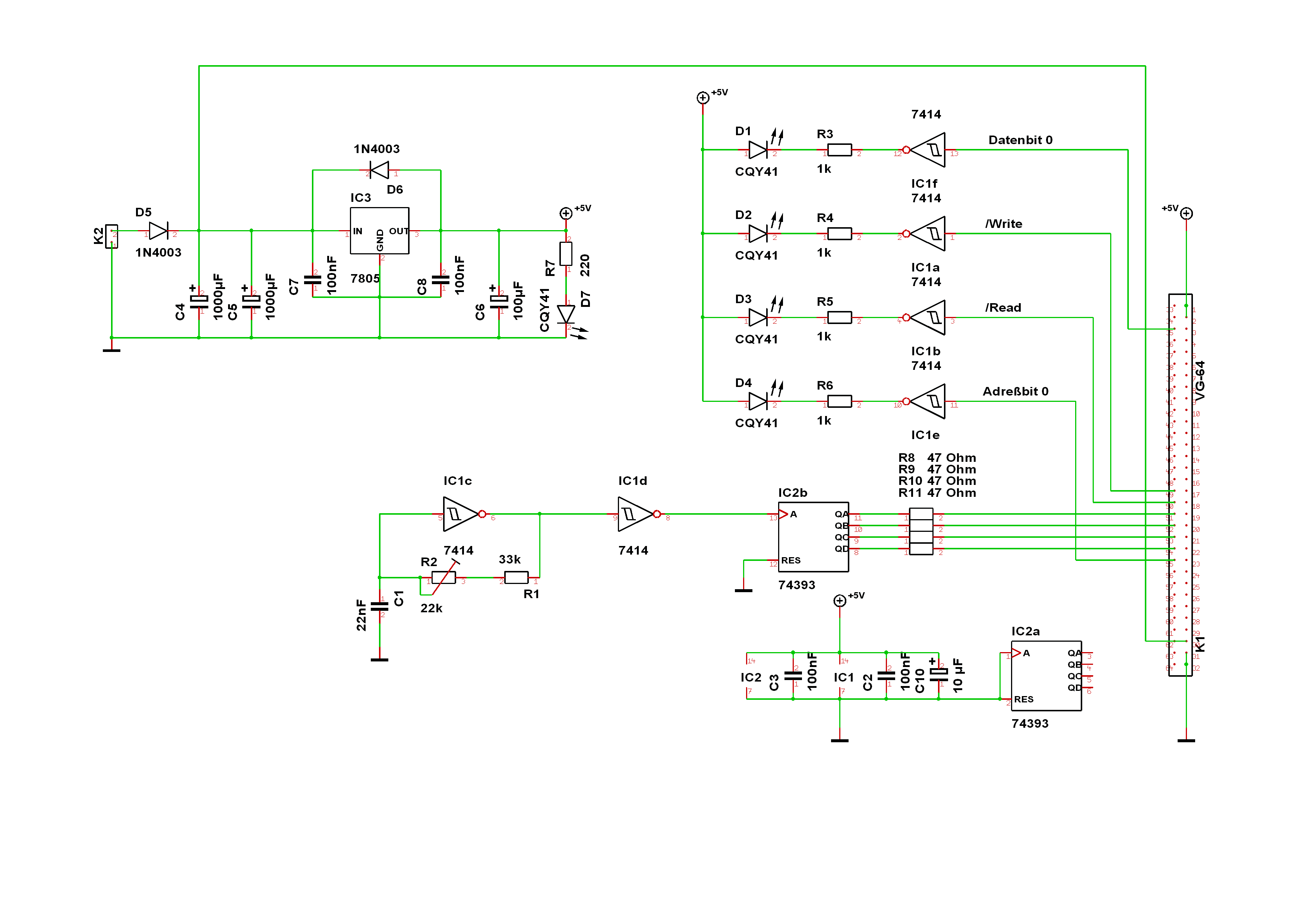
Schaltplan der Netzteilkarte

Schaltplan der Netzteilkarte

Die Qualität der Darstellung des Bildes hängt von vielen Faktoren ab: der Größe Ihres Browser-Fensters, der möglichen Auflösung Ihres PC-Bildschirms und natürlich von der Größe des Bildes. Die Bilder und Pläne können aus dem Browser heraus abgespeichert werden und z. B. mit der Windows "Bild- und Fax-Anzeige" gedruckt werden. Dann wird in der Regel die beste Qualität erreicht. In der Target-Software, mit der die Platinen entwickelt wurden, können Sie beliebige Ansichten einstellen und drucken. Allerdings müssen sie sich dann mit der Bedienung der Software vertraut machen. Bitte beachten Sie hierzu die "Download"-Seite.

nach oben Zum Anfang der Seite